
【本報消息】為應對農曆新年期間居民及來澳旅客歡度新歲的出行需要,交通事務局將對預計有大量人流及車流集結的地點推出臨時措施,以減少人車擁擠出現的潛在風險。
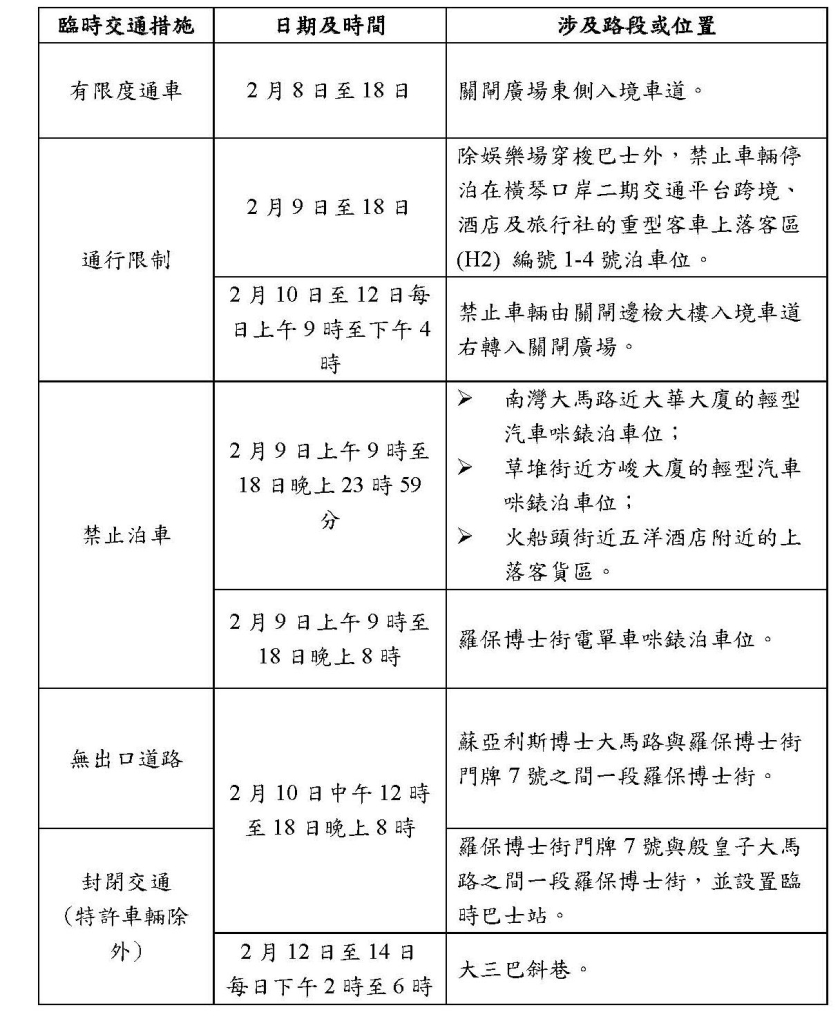
其中巴士方面,兩間巴士公司將因應假日增加服務班次及增開部份路線特班車,以應對乘客需求;八條日間巴士路線於2月9日(年卅晚)延長服務時間至翌日凌晨一時;於2月10日(年初一)至18日(年初九)期間,關閘廣場東側及南灣一帶的公交服務會實施臨時安排,並封閉羅保博士街往殷皇子大馬路方向路口,設置排隊設施供乘客候車。
另外,時節性路線3BX於2月11日(年初二)至17日(年初八)投入營運,以協助疏導人流。氹仔方面,配合「氹仔舊城區臨時行人專用區」的設置,周邊道路將實施臨時交通措施及調整巴士安排。局方已指示巴士公司適時派出高運量巴士協助疏導各區乘客,快速紓緩巴士站的候車情況。有關新春期間巴士服務的臨時安排,可留意兩巴網頁。
此外,局方已協調各博企規劃農曆新年期間穿梭巴士行駛的路徑及增加班次,各口岸亦會預留適當位置予酒店及娛樂場穿梭巴士上落客;並已呼籲博企在春節期間準備足夠支援車輛,應對口岸突發增加的大量旅客,同時應將營運車輛的運作時間上載於各博企網頁,供訪澳旅客預先知悉。

針對各陸路跨境口岸及中區繁忙路段,交通局與治安警察局會密切留意實時交通情況,協調兩間巴士公司、博企及相關管理公司,適時調整巴士班次和停靠站點,以及實施臨時通行限制等,且協調兩巴在青洲坊總站及北安巴士停泊區準備拖車,以應對突發交通狀況。
農曆新年期間本澳會舉辦多項大型節慶活動,包括「氹仔舊城區臨時行人專用區”」劃、新春花車巡遊及煙花匯演等,交通局已和相關部門協調,採取相應的臨時交通和巴士調整安排,詳情可查閱該局網頁。巿民及旅客亦可提前透過交通局手機應用程式、官方微信及網頁等瀏覽即時交通訊息,規劃出行路線。
- loading...
- loading...
